パスワードを忘れた? アカウント作成
1 2 3 4 5 6 7 8 9 10 11 12 13 14 15 16 17 18 19 20 21 22 23 24 25 26 27 28 29 30
2009年11月16日の日記一覧(全92件)
164834 journal

fslashtの日記: 今日はCSSの勉強してた / 自サイトを大改装予定

日記 by fslasht

写真
 今日は、ちょっと買い物がてら写真でも撮るかなあと思ってニナつれて外にでたのですが、自転車を会社におきっぱなうえにSUICAも家におきっぱだったので、駅の近くの喫茶店で夜までCSSの勉強してました。

 やっぱ一からサイトつくるとなると、CSSもちゃんと勉強しないとダメだなー
 Web1.0脳にはきついわー
 とりあえず一通りできるようになった。
写真

 ひどい配色のページだw
 ブラウザ依存がひどくて泣けてきますね。IE6にも対応したいので、折角ある素敵機能が使えない・・・

164835 journal

uhyorinの日記: まざぼがお亡くなりになった…かな

日記 by uhyorin

四年前のエントリにあった、GA-7VT880 Proが起動しなくなった。
電源は入るけど、BIOSの画面が表示されずに10数秒後に電源が落ちる。
うむ、使い道がなくなってしまったな。

今となってはDDR DIMMもAGPも過去のアーキテクチャだし、処分を検討しよう。

164836 journal

tokenの日記: 視点が浅すぎてお話に成りませんサイト

日記 by token

新しい署名TVは1年以上の活動実績のあるNPO/NGO団体以外の者がプロジェクトを作成するのは有料になるのだという。

その料金は、6ヶ月以内のプロジェクトは5,250円(税込)、12ヶ月以内のプロジェクトは10,500円(税込)と無料だった頃に比べ、驚くくらい高くなっている。

しかも、こんな重大な連絡を有料化の前日にメールでお知らせである。

ちなみに、POP UP編集部にメールが届いたのは27日の18時38分だ。これでは、署名TVに「有料化反対の署名」プロジェクトを立てることさえ出来なかった。

明らかにこれは署名活動を起こさせないための工作だろう。

署名TVはスタートして二年間ほとんど日の目を見ることがなかった。それが、少し前のSMAP草なぎ氏による裸事件が起こり、寛大なる処置を求めるプロジェクトが作成されたことで一変する。そのプロジェクトが報道されたおかげで署名TVも一気に有名になったのだ。

164838 journal

Endowsの日記: Endows の コンピュータ三昧 第39回

日記 by Endows

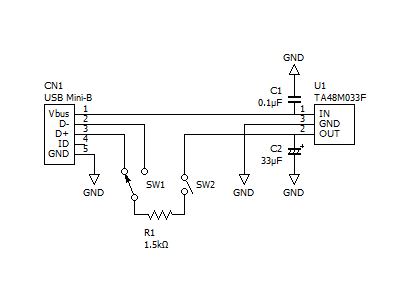
今度はこんなのを作ってみた。 (回路図)

スイッチにより USB の D+ または D- をプルアップするだけの装置。

チャタリング除去とか全然考えてないです(汗

よく見ると分かりますが、コンデンサのみ未実装。

この状態で Vbus に +5V 供給したら、 TA48M033F の OUT からは約 +4.9V 出力されました…あれ? 壊れた? (本来は +3.3V になって欲しい)

ハードウェアに詳しい方からのツッコミは歓迎です。

-- 追記 2009-11-17 00:09 --
回路図の画像を差し替え。回路の変更はありませんが見やすくしました。

164840 journal

yosshyの日記: S.M.A.R.T 3

日記 by yosshy

自宅の個人マシンは Let's note CF-W2、何と 2003年夏モデルを後生大事に使っている。
マシンを買い換える金が無いわけではない。Linux 使いとしてはソフトウェア的に環境を更新できるので、マシンを買い換えなくても OS を入れ替えるだけで

何だか新しくなった

幸福感を味わえる。実にリーズナブルである。

しかし、2009年も後2ヶ月。CF-W2 を購入してから6年半が過ぎようとしている。
そのためか、最近 HDD が

ブーン

と音を出すようになった。少々不安である。
aptitude で smartmontools をインストール。実行してみる。

164842 journal

Nekozuki Cowardの日記: [ラテ部]生産修行 2

日記 by Nekozuki Coward

そういえば忍の生産レベルがずっと7止まりだったことを思い出して上げてみました。生産修行で出来たアイアンイヤリングとアイアンリングにエリー取得レベル4までつけて強気でオークションに出したら結構売れてびっくり。宝くじ感覚で最低落札額デフォルトのまま出したんですが半分がほぼ最低落札額で半分が強気の即決価格でした。生産材料の元は取ったけど、価格下げる意味がないから次からはちゃんと設定しよう……。
あとは普通に受けれるクエストこなしたりスフィンクスについていって装備もらったり。

現在久々のミッションで、この日記を書く直前に天狗の書帳x5のミッション受けたところです。ギルメンの皆様支援よろしくお願いします。

忍→レベル47、生産→アクセサリ11

164845 journal

SDの日記: 「世界一受けたい授業方式」は今後の主流になるか

日記 by SD

きのうは近くの会館で地デジの説明会がおこなわれたので、興味本位で見に行ってきた。

そこでもらってきたリーフレットのなかに 「総務省 テレビ受信者支援センター」というところから発行した「テレビについて大切なお知らせです」というのがあったのだが、それにだけはこれでもかというくらいのルビが振ってあった。

以下がルビの振ってあった漢字。

終了 皆様 違う 高齢 充実 押す 携帯 量販 販売 購入 陰 難視聴対策 共聴施設 詐欺 交換 請求 支払い

すべて非教育漢字を含む熟語に対して付けられていることがわかる。
※リンク先のPDFファイルには「大阪」にもルビが振ってあったが、私がもらってきたリーフレット版にはなかった。また、一部文章も異るところがあり、特に5ページ目は大幅に変わっている。

164847 journal

asaniziの日記: なんだこれ??

日記 by asanizi

日記フォームがおかしなことになってる~~。
3 つのラジオボタンは多分、おんなじだろうと思うので一番下を選択した。
これでアレたまに流れてたらはずかし~
# そんなことはなかったぜ

プレビュー後…
プレビュー後のフォームは正常だなぁ。

164849 journal

hixの日記: 怪しい立ち位置を大いに語る

日記 by hix
交渉ごとというか、商談とかに限らず、普通の打ち合わせでも、何かと自分を優位な立場に置きたいと動く人が居る。
そういう人であるという事に気付くと、意外と扱いやすい。
中身はまず置いておいて、立場だけは譲る。
そうすると「これでOK」みたいな感じで安心するから、残りの実質的なところは、どうとでも出来る。
164856 journal

shibuyaの日記: 『ワンバイテン(1×10) 藤宮十貴子は懐かない』読了。 2

日記 by shibuya

一部叙述ミステリ風。カラーイラストに比べてモノクロイラストがこしくだけ。「ワンバイテン(1×10)」の解題求む。ファンタジア文庫

164869 journal

LARTHの日記: 広告が来ない

日記 by LARTH

 北米で使ってるプロバイダは無料の代償に広告を受け取っているのだが、9月に入ってから一通も届いていない。最近は学位とか職業訓練とかの広告が増えていたのだが、それらも含めて一切無くなっている。
 このプロバイダに限定の現象なのか、全体的な傾向なのか、判断に苦しむ。

164874 journal

SS1の日記: 大和がガラパゴスな理由 4

日記 by SS1

国産スパコンがガラパゴス化するのは、前にネタにした衛星調達の90年合意と同じ話しなわけで。

でもって、あの戦艦大和も当時の軍縮条約の抜け道を探して造ったという点で、現在の京速とガラパゴス化する環境要因としては、あまり違いがない。

結局、政府の外交的無能力が、ガラパゴスなエンジニアリングを産業に押しつけたのだというみかたも、ありなんではないかと。

164875 journal

float32の日記:

日記 by float32

                        …………。
                                   
                                  <⌒/ヽ-、___  
                                /<_/____/
           

164876 journal

Livingdeadの日記: Googleのクロールに引っかからないWikipedia記事もある 2

日記 by Livingdead

たとえばニコチンとか。「ニコチン」でググるとWikipediaの記事も一ページ目くらいにはランクされると思ったけど、そもそもクロールすらされていない模様。とはいえGoogleの検索って毎回検索結果が違うし、一時的なものなのかも。ちなみにニコチン酸は検索結果の上位にランクされます。

164880 journal

mubiの日記: 久しぶりにスカ

日記 by mubi

 雨上がりで増水がいけなかったのかな。
早めにあがって、洗車しました。
164888 journal

Takahiro_Chouの日記: 日本の中の反米地域

日記 by Takahiro_Chou

日本人なら米を食え

いや、でも、日本人のほとんどが、米を主食にするようになったのって、下手すりゃ戦後になってからで、それ以前は、米が穫れなくて、主食は雑穀って地域が、結構、有ったんじゃ無かったっけ?

164890 journal

WindKnightの日記: 覚せい剤の大幅値下げ?

日記 by WindKnight
日経 BP で、ここ

この頃、覚せい剤騒動が増えてます。
その原因は、北朝鮮と支那犯罪組織の出荷が重なり、在庫激増による価格破壊が起きたため、という記事。
164891 journal

okkyの日記: 【DQ9】今日のWi-Fiショッピング 4

日記 by okky

メタスラの剣       45000G   1こ
キングアックス      8000G   1こ
ちいさなメダル      1000G   1こ
まりょくの土         410G   5こ
きんかい            5000G   1こ
メタスラのよろい   38000G   1こ

お、やばい。預金がマジで残り少ない。ここしばらくすれちがい通信がメインだったからなぁ。あと80人ぐらいで 1000人到達なんだけど…外を出歩くときはすれちがい通信で、それ以外の時はほとんどやってないからなぁ。

164893 journal

Account-mochi Cowardの日記: インテルコンパイラのバナー広告が上に出ると表示が崩れる 2

日記 by Account-mochi Coward

Mac OS X 10.6.2でFirefoxとSafari両方で確認。言語設定は英語。

tach氏が辞めたらしいのでもう直らんかもね。

164909 journal

astroの日記: Windows7

日記 by astro

週末にさっそく導入してみました。

1.NEC Lavie typeG model L
うちのカミさんのノートPC。NECはこういうOSのアップグレード時に
ドライバとかをサプリメントCDとかいって別売りする悪習があるの
だが、今回はさらに暴挙として、サプリメントCDに対応するマシンは
2009/6以降の機種だけだとか。おまえらアホか。

というわけで、強行インストール。TureImageでHDDのイメージを
USB接続のHDDに取ってからスタート。

2時間半ぐらいかかりましたが、無事にアップグレード。とにかく
OSの起動が遅くて、起動してもなんかHDDをがりがりとアクセスして
5分ぐらいたたないとまともに使えなかったのが、起動直後から快適
動作していた。とりあえず認識できないデバイスもなさそうで、問題
なし。

164916 journal

hotta-sの日記: ほんぶんがひょうじされへん

日記 by hotta-s

/.Jの日記。
「みんなの日記 最新30件」で日記タイトルをセンタークリック(スクロールボタン)でクリックしても、右ボタンでメニューから「新しいタブで開く」を選択しても本文が表示されない場合がある。
OSはPlamo-4.2と4.6、ブラウザはseamonkey-1.1.17と1.1.18。昨日の昼までは大丈夫だったんだけどなぁ。
他は試してないからわからんけど。

164938 journal

misarinの日記: IBM形式のフロッピー

日記 by misarin

フロッピーディスクを使用しなくなって、まだ1年も経ってないが、
15年前の、IBM形式のフロッピーを読む必要が出てきた。
本体は、最近のNECのExpress。以前はIBM形式だろうと、AXマシンの変なフォーマットのフロッピーだろうと、
構わず読んでくれたのだが、最近のは2モードしか読めないという。この軟弱者め。

仕方がないので、徒歩数分の離れた事業所にあるIBMサーバで変換する事に。
さすがIBM。難なく読んで変換してくれた。
その辺に転がって、台数だけ増やしてるDELLにこんな真似はできまい。はっはっはw

最初からDOSのテキスト形式で保存しておいてくれれば、こんな苦労はしなかったのに...

164952 journal

akiraaniの日記: イーモバ雑感 2

日記 by akiraani

 金曜の夕方にイーモバのプリペイドを導入して、週末使ってみての雑感です。

電波事情について
 アンテナが部屋から3mのところにあるので、電波事情は大変に良いです。おそらく、部屋のどこにいてもバリ3(古っ)でつながると思います。

下り速度
 計測してみたところ、だいたい3Mbps超えでした。以前ADSLを使っていたときとほぼ同じ速度になります。7.2Mbpsモデルの機種(D12HW)なので半分近い速度が出ていることになります。アンテナが近いこともあり、イーモバの中でも最高に近いスペックが出ているんじゃないかと思います。

上り速度
 さすがに上りはきついです。ADSLのときの上りデータをとってなかったので比較はできませんが、500kbpsも出てません。下手するとWillcomの方が速いかも。

164953 journal

soltioxの日記: ロト6の抽選に仕掛けがあるって本当か?

日記 by soltiox

この世に存在するあらゆるものは、ばらつきの束縛から逃れられない。
当然、ロト6の抽選結果も、いい塩梅にばらついている。
で、そのばらつきの中に、与太のタネを見出す暇人も存在するわけだ。

2009/11/15現在、ロト6では471回の抽選が行われている。
出てきた数字を、ざくっと集計すると、次のようになる。

多い方から1~10位
数字 30 20 37 31 17 36 18 39 27 23
回数 79 77 77 76 75 75 74 74 73 72

多い方から11~21位
数字 11 35 16 03 15 08 25 12 13 06 28
回数 71 71 70 69 69 68 68 67 67 66 66

164959 journal

rijiの日記: Microsoft が GPL に基づきソースコードを公開 1

日記 by riji

表記事にコメントしようかと思ったけど、古くて誰も見てくれなさそうなので日記で。
Windows 7 ユーティリティ、GPL プロジェクトのコードを一部「拝借」している?」の続報。
CNETで記事になっています。「Windows 7」移行支援ツールにGPLコードが含まれていた--MS、認める (原文とネタ元の

164966 journal

TarZの日記: 3次元のマンデルブロート集合「マンデルバルブ」 2

日記 by TarZ

 マンデルブロート集合を3Dに拡張した、という話題が本家で。画像化された集合の見た目はなかなかすごい。

本家 "Mandelbulb," a 3D Mandlebrot Construct, Discovered

 複素平面上の概念であるマンデルブロート集合を擬似的に3次元に拡張したということらしいが、数学的な意味はよく判らない。詳細はこちら。My attempt to open Pandora's box...
 なんだか、ロマネスコやシダ植物のオンパレードだ。

# ルディー・ラッカーがルーツなのか。知らなんだ。

164984 journal

dodaの日記: 最近のお客さん

日記 by doda

深夜作業で忙しかったので、数日分まとめて。

11/14 夜: 10人

  • 小学生のちいさん
  • バトルマスターのタローマンさん
  • 鉄拳武闘家のあやさん
  • パラディンのしんいちさん
  • 美少女妖精のあやさのさん
  • ゴールド神のああるさん
  • 青空スローライフのアルスさん
  • パラディンのもりかわさん
  • デストロイヤーのドラゴンさん
  • そして伝説へ…のロトさん

仕事で千葉ニュータウン中央へ。やっぱり家からだと遠い。
そのまま徹夜で作業。

11/15 昼: 12人

164988 journal

nekuraiの日記: Windows7(x64)/Snow LeopardでのDTM環境

日記 by nekurai

さてさて、どうしやう…
2002 年ぐらいからずっと 32bit XP 環境をベースにしていたせいで
音源 (VSTi) もだいたいその環境で揃えていたわけだけど、当然ながら
それがそのまま動くわけでもないと。DAW 本体より深刻な問題だ。

KONTAKT 系のもの (KIRK HUNTER DIAMOND や、正確には違うけど
GPO やら QLSO やら…) は KONTAKT が動けばいいのでなんとかなる。
今まで実質的にメインで使ってきた Orchestral をぼちぼち引退
させてあげるべきか、強引に (Windows 環境では) 使い続けるか…
Synful のように x64 版も MAC 版もあるものは何も考えずに済む。
後は… Varazdin Orchestral が DirectWave に依存してるという
のがちょっと困った話で、これをどうするかも Orchestral と
同様に頭の痛い問題だったりする。

165015 journal

okkyの日記: 政治的実権を持たない存在に頭を下げるのは何の問題でもない 4

日記 by okky

産経の記事『「低姿勢過ぎる」 オバマ氏の天皇陛下へのお辞儀に米メディアが批判』

多分、これが鳩山さん相手ならここまで頭を下げたりはしなかっただろうし、モナコ公国のアルベール2世大公相手でも同様だろう。ようするに政治的実権を持っている者に対しては、交渉するための準備として 対等であるように振舞う 必要があるので、そこまで馬鹿丁寧な態度には出ない。

しかし、相手は政治的実権を持たない天皇。イギリスのエリザベス女王よりもさらに権限を持たない公人だ。持ち上げるだけ持ち上げて、日本人の心象を可能な限りよくしておいた方が、その後何かあった際に有利だ。

というわけで、オバマ大統領の取った行動は実に正しい。これが正しい行為だとわからないで批判するのは批判するほうがモノをわかっていない証拠だし、これで好印象を受けてしまう我々も外交的にはちょっとどうだかな、というものだろう。

165016 journal

tamanegiの日記: インコ

日記 by tamanegi

http://www.youtube.com/watch?v=3GDCJJXZWE0&feature=player_embedded

いや、まぁ…ねぇ?
…とりあえずかわいい。

(追記) 音注意

(さらに追記)
オフィシャルっぽい(?)とこ http://www3.shizushin.com/cm/
もう一個もイカれてた…。

165017 journal

xanの日記: 新しいデッキを作る魅力[DM]

日記 by xan

デュエルマスターズでコピーデッキばかり使っている人がいるというのが信じられないのだが、マァ実際のところそっちの方が強かったりするし。ここ二年ほどはスーパーデッキ商法で人を釣ってるから、誰かが作ったデッキじゃないと安心して使えませんとかいう人が増殖していてもおかしくはない。

でも、新しいデッキを作る魅力というのもやはりあるわけで。

ちょっとまとめてみました。

1. 各カードの効果をきちんと把握できる

カードの効果を適当に憶えているとデッキなんか組めませんからね。デッキ組む時に弱点を消す、長所を伸ばすカードを探そうとして既存のカードの効果をマジマジと眺めるというのはかなり有用。

2. デッキ構築の際にプレイングを組み立てられる

他人の作ったデッキを使うというのは、実は他人の作ったプログラムを理解するのと同じくらい面倒くさい。使ってみれば動かし方はわかるよ!と言い張る人もいるかもしれないけど、何でこのカードが入っているのか、何でこのカードが入っていないのかは実際にデッキ組んでみないとわからないこともあります。

165028 journal

dodekapodの日記: 日本放送出版協会

日記 by dodekapod

…が出版すると、なにか微妙だ。

「フリー~〈無料〉からお金を生みだす新戦略」

# 単行本: 352ページ
# 出版社: 日本放送出版協会 (2009/11/21)
# 言語 日本語
# ISBN-10: 4140814047
# ISBN-13: 978-4140814048
# 発売日: 2009/11/21

165029 journal

elderwandの日記: ひまわり6号ピンチ?

日記 by elderwand

運輸多目的衛星新1号(ひまわり6号)の気象観測の地上処理システムの異常について
現在、ひまわり7号に切り替わっている。
異常は、地上だけなのか?その前は衛星の異常になってるが。

165046 journal

KyaTanakaの日記: 週末IYH

日記 by KyaTanaka

BD-Rドライブと一層のBD-Rディスクを20枚ばかり買ってしまいました。合わせて約2万。20枚をいつ消費しきるのかは謎だが、お前ならあっという間だという意見が多そうな気が。

こーなると、次に欲しくなるのは焼き確認用のBDプレイヤー(できればネットワークプレイヤー機能もついてるものが望ましい)と、コピー用のBD-ROMドライブですかね。

165060 journal

Ab.の日記: svn:mergeinfo が関係ないファイルにも全部付く

日記 by Ab.
subversion 1.5.x では merge して変更があったファイルとそのファイルのあるディレクトリのみ svn:mergeinfo が設定されてそれ以外のファイルには svn:mergeinfo が設定されなかったと思うのですが、1.6.6 にしてみたら関係ないファイルにも全部 svn:mergeinfo が付くようになりました。
なんか変な感じというか commit log が無駄に長くなるので困ります。
どういう理由の変更なんだろう。
http://svn.collab.net/repos/svn/trunk/CHANGES さらっと眺めてみた
165061 journal
Linux

yasuokaの日記: 経済学者の考えるQWERTY配列の歴史 2

日記 by yasuoka

菊澤研宗の『戦略の不条理』(光文社新書426、2009年10月)を読んでいたところ、QWERTY配列に関するガセネタが、これでもかというほど書かれていた(p.112)。

165083 journal

L.Entisの日記: トラックに載るのか? 4

日記 by L.Entis
数週間前;
私「本棚の本は段ボール箱10箱くらい、それ以外も含めて全部で15箱ですかね?」
見積もりに来た引越し業者「いやー…、20箱は行きますよ」
私「えっ?じゃあ念のため(本以外を含めて全部で)30箱くらいで」

数日前;
実際に届いた箱に本を詰めてみて概算
「この量なら10箱少々だな」

今日;
すでに本関係だけで7箱ぎっちり詰め(因みにそれ以外も含めると現在16箱)
残りの見積もりをするとざっと9~10箱程度
残りのSサイズ段ボールが足りてません。
とりあえず小さいの4箱くらい買ってきました。
念のため確保しておいたプリンタとかの箱を4箱取ってあるので、多分入りきるはず………多分
165092 journal

akiraaniの日記: 本日ねためも

日記 by akiraani

「2位ではだめなのか」 次世代スーパーコンピュータを「仕分け」した議論(ITmedia)
 まあ、これはしょうがない気がする。技術トレンドの問題でベクトル型のマシンが全般的に評価が低いというのもあるけど、分散処理の進歩でただ速く計算したいだけならいろいろ安価な手段ができてしまった。たぶん、予定通りの機能が達成できたとしても計算能力あたりのコストパフォーマンスでは勝てないだろうし、単機のスペックはあまり重要にはならなくなるんじゃないかなぁ。基礎研究は大事だと思うけど、技術の進歩で業務サーバの主流がメインフレームからPCサーバに移ったように、スパコンでも似たような現象が今後起きる気がする。

165094 journal

KyaTanakaの日記: 明日の予定

日記 by KyaTanaka

Cのv6セミナーなんですが、知り合いが居そうでなんかアレ。

ちょっと前なら間違いなくNTT Comm.の友人が居ただろうなー。

165100 journal

TarZの日記: 例の2012年人類滅亡説で騒いでいる人なんて、自分の周囲で見たことがないのだが 7

日記 by TarZ

 マヤの予言だかなんだかが元ネタの2012年人類滅亡説が、ScienceDailyでも記事になっているので驚いた。一部ではそれなりに話題になっているのだろうか。これをテーマにした映画も、とりたてて盛り上がっていなさそうなんだけど。

ScienceDaily 'Doomsday' 2012 Prediction Explained: Mayan Calendar Was Cyclical
天文学者への質問コーナー What's going to happen on December 21st 2012?

165102 journal

uhyorinの日記: Intel 82915G Express Chipset + 玄人志向 RAGEXL-P8 でデュアルディスプレイ

日記 by uhyorin

ロープロファイルなPCIビデオカード 玄人志向 RAGEXL-P8 を増設して、オンボードとPCIカードのデュアルディスプレイ環境をやってみようとしたら成功したようなしてないような?
というのも、以下の手順で起動しないとWinXPが起動時にハングアップするわけで。

1)BIOS設定でプライマリVGAをオンボードにして起動。
 ↓
2)XPが立ち上がったら再起動 オンボードVGA側でBIOS画面が表示されたら、3)の設定変更を実行。Windowsの起動は不要。
 ↓
3)BIOS設定で、プライマリVGAをRAGEXL-P8に変更して起動。
 ↓
4)ログイン画面まで出たらOK。

165105 journal

torlyの日記: オキタ★センイふたたび

日記 by torly
 カフェイン物とみそ汁以外にホット飲料がないまま不正出血である。
 唯一の心の支えであるたらこスパが食われていて哀しかったにょろ
165109 journal
スパコン

Ab.の日記: MindManager 周り

日記 by Ab.
いつのまにか MindManager8 SP1 というのが出ているようですね。
変更点は… Mindjet Connect が Mindjet Catalyst という名前でリニューアルされたからそれへの対応?
あとは Mindjet のホストや facebook に mindmap を upload して公開することが出来るみたいな事が書かれてますが、よく分かりません。
165117 journal

taggaの日記: [映画] ウェイヴ

日記 by tagga

デニス・ガンゼル [監督] (2008) 『ウェイヴ』 (Die Welle) [yahoo.co.jp]

独裁制の甘い誘惑。ロールプレーを長く続けるのは危険です。 独裁制についての演習で〈ナチズム? 耳タコ〉的な反応だったので、 高校教師が独裁者をやって体験させたら生徒がマジにはまって、さあ大変。

独裁制は、伝統的な道徳と親和性が高いし、 短期間に限ると、仲間と協調することで普段できないことがでるようになる。 それで達成感があるから危険なんだよねえ。 映画の中で出てくる〈洗脳〉テクニックって、 普通の教育や研修で使うやつの組合せだけだった。

165124 journal

bewonの日記: 足猿部/れんしう

日記 by bewon
森下で自チームの練習と、国立競技場横のコートで他チームの練習に参加。

久しぶりにダブルヘッダーで筋肉痛がひどい。
他チームの練習は参考になるというか、根本的に練習の精度が違うんだな。
やっぱ身内だけのなあなあの練習じゃあ強くなれんわな。
(初見さんがいたので、昨日はしょうがいないけど。)
自分、本職キーパーだけども受けるシュートの重みがぜんぜん違うもん。

他チームの練習でまったくボールが見えないシュートを受けた。
クリアして浮いたボールを8mくらいの距離からボレーで叩き込まれて、ゴールポストに2回当たる音だけが聞こえた。
な… 何を言ってるのか わからねーと思うが ... とか言いたくなるくらい。
大会であんなの出されたらとめられんわな。
165129 journal

Takahiro_Chouの日記: 荒木飛呂彦以上に、年喰っても顔が変らないヒトと言えば……

日記 by Takahiro_Chou

作家の谷甲州も、著書に載ってる青年海外協力隊時代(20代)の写真と、最近(50代)の頃の写真の顔が、全然、変ってなかったりするんだけどね。
まぁ、谷甲州さんの場合は、若い頃から、おっさん臭い顔だったんだけど……。

あと、ニセ科学批判で有名な、きくまこセンセが、既に50代と云う事を知った時は、ちょっと、驚いた。

165133 journal

nekuraiの日記: 武道とダンスの両立

日記 by nekurai

元ネタはこちら

踊ってそれが武道になる…キタキタ踊りですね。わかりたくありません。

しかし全国の中学校でみんなでキタキタ踊りを踊る世界って…
ククリがおびえてしまうではないか(違)

165137 journal

hotta-sの日記: 17:15

日記 by hotta-s

ま、無駄に喋っていただけなので残業にはしなかった。

うちの職場の付属施設も「仕分け」で廃止になるらしい。
ま、理由は判るけどね。
ただ、国は廃止にしても地方公共団体がそのまま使う場合、地方の負担が丸々増えるんだが。

「能なしでもできる」発言など仕分け人が謝罪

言葉を誤ったとはいっているが、本心は変わらんだろう。

165138 journal

tarosukeの日記: こういうのこそ仕分け対象だろうがよ

日記 by tarosuke

http://srad.jp/~nekurai/journal/493570経由。
もっとも、仕分けなんてするより「使った額が実績」っつー評価規準をどうにかする方がずーっと重要だがな。

...なんだ、増税増税言ってるのも緊縮緊縮言ってるのも財務省なわけだが、「予算消化」と呼ばれる現象の原因も財務省じゃないか。こりゃぁ、諸悪の根源って言ってもいいレベルだぜ。

--
そして「仕分け」は財務省が黒幕だったという。財務省黒幕過ぎw。そういや「満額通った」例が「馬鹿なら賛成する」ようなのだったっても国民ナメてるなぁ...なにこの八百長。

165141 journal

hotta-sの日記: けーたいとがくりょく

日記 by hotta-s

携帯、中学生は7割所持 「家で宿題」全国下回る 小中生学習状況調査

数学Aの学力を上位からA〜D層に分類すると、「ほぼ毎日している」生徒の割合はA層の31%に対しD層が43%で、学力が低いD層に近づくほど携帯使用の頻度が高くなる傾向も分かった。

「道具の使い方が上手」というのは評価されない?

165142 journal

hotta-sの日記: うわきちぇっく

日記 by hotta-s

妻の6割が夫の携帯をチェック 浮気や隠し事してない?

妻の携帯のチェックをしている夫はどれくらいいるのだろう。

165150 journal

cyber205の日記: 「アップルは世のため人のためになる企業(として復活した)」(ゲイツ談)

日記 by cyber205

ゲイツ氏:「アップルは世のため人のためになる企業」--CNBCの番組で発言
そうだよな。ジョブズは人間として見れば、相当に危ない、あまり参考にしたくない人物だが、
ことコンピュータに関しては本当に、未来が見えている預言者、ビジョナリーなんだよな。

未来を知る最も確実な方法とは、自分で未来を作ってしまうこと。
まさにそれを実践したのがジョブズであり、彼を追ったゲイツだったんだ。

以前に「シリコンバレーの海賊たち」を見た時もそう思った。
ほんと、このドキュメンタリーは最高だったね。

165154 journal

rockwallの日記: 食事マナー

日記 by rockwall

 もう少し頑張りましょうな感じ。
今日から家の食事で練習だな。
そのほかは問題なかったと思う。

--
兆しは確信へ。
20%->30%
私の仕事は、欠席者の優先順位高業務のため進みません;p

165161 journal

mujiの日記: 何だかなぁ…

日記 by muji

#55といえば垣内なんだがw
その垣内は何故かDだし。何でDだか未だに判らんが森シゲつながり? まあ確かに昔からLとDって何かつながってるし。

まあそれはそうと何というか……
別段個人的にどうこうということはないんだけど一番忌み嫌っていた頃のLのバリバリ中心選手というだけでどうもねぇ。
来年の南郷は何年振りかでシャトルバスを平日にも運行させるらしいけど、菊池も含めて敢えて観に行くかというと……

や、南郷市日南市内の飲食店には一度入っておきたいとは思ってるんだが(何故w
 #ああっだから市町村合併は嫌いだっw南郷は南郷であって日南ちゃうわーーー(ちょw

165171 journal

colorlessの日記: 見えるって、素晴らしい 2

日記 by colorless
社内ネットワークの基幹スイッチを入れ替えた。
ってかくと大事に見えるけど、8ポートのスイッチにしただけ。
ルーターを交換して、
ハブの多段構成から、ちょっとだけ高速なスイッチとハブの組み合わせにしたら、
目に見えてブラウジング速度が速くなった。
BNRスピードテストってページで73.226Mbpsになった。
ちょっと満足。
ハブからスイッチに変えたことで、
各ポートのリンク状態が管理できるようになった。
ちゃんと1000Baseでリンクしてるのも分かるし、
なぜか10baseでリンクしてるPCがいるのも分かった。
Halfって奴もいる・・・orz。

監視できない物は管理できない。
管理できない物は評価できない。
評価できない物は改善できない。
165180 journal

ngkの日記: 平成21年度秋期試験(ITパスポート、基本情報技術者)の合格発表日

日記 by ngk

平成21年度 秋期ITパスポート試験成績照会
受験番号 IP***-**** の方は,合格です

情シス部門に移動して9年目にして、
恥ずかしながら初のIT系資格を取りましたw

つぎは基本情報かッッ!!

165186 journal

fslashtの日記: ヴァンプ将軍おすすめのトリをキャベツの蒸し焼き作ってみた 2

日記 by fslasht

 (espyさんの日記より)

天体戦士サンレッド FIGHT. 33(2期第7話) (ニコニコ動画)

 川崎市民の歌を聴けるという大変ためになる話でしたが、「ヴァンプとかよこのさっと一品」のコーナーも(10分20秒あたり)役に立ちました。

 今回のレシピは「トリとャベツの蒸し焼き」。
 鶏モモに塩こしょうして炒めた後、キャベツを乗せて蓋して蒸すだけ。

完成~
写真
写真
簡単で美味くていいね^^

# サンレッドってなんの番組なんだろう・・・

165188 journal

Takahiro_Chouの日記: スパコン事業仕分け査問会の様子 4

日記 by Takahiro_Chou

きくまこセンセのblogの※欄経由。
ニコ動に、事業仕分けの査問(?)会の様子がUPされてたけど、泣けてきました……プレゼンターの阿呆ぶりに。

スパコン必要でも、こいつらに任せてたら、末端の開発者・研究者に死人出るぞ。
冗談抜きで、デスマ引き起す管理職の典型じゃねぇのか?

165192 journal

Ryo.Fの日記: 外為っつーか、お為ごかしっつーか 2

日記 by Ryo.F

外為どっとこむのCM『Blue Identity』篇。

このCMの中で

  • お客様の大切な資産をお守りするサーバをもう一つ作ること

って台詞が出てくる。IT屋が聞くと、サーバを冗長化して対障害性を向上させるって話かな、と思うわけだが、一般の人が聞くとどう考えるんだろうか?多分、商いを大きくする話にしか聞こえないんじゃないだろうか?

外国為替証拠金取引は、為替リスクのヘッジという有用な機能を持っているわけだが、実際にはゼロサムゲームでの分獲り合い、単なる博打に近い用いられ方もされている。この台詞は、博打の胴元が「どんどん博打で儲けるぜ」と言っていると取られかねない、ということだ。

だとすると、この後の台詞

  • 未来を支える子供達に世界はつながっていると教えること
  • 未来のスポーツ選手応援すること
165200 journal

muonの日記: VAIO、Lシリーズをポチった

日記 by muon
ダイニングに置くパソコンで良いのがないのかな~
と昔から手ごろなもの探していたのよね
ONKYOというかソーテックのアンプ内蔵のもすてがたい
とも思っていたのだけど、これって中途半端なのよね
今のスペックだとPCとしては中途半端、アンプ単体として考えてもねぇ


この間PSHOMEの某クラブでVAIO、Lシリーズの話を聞いて
調べてみたけど、なかなかなもの

タッチモニタでマウスとかキーボードとか触らないでよさそうだし
台所での作業の合間に操作する事を考えるとタッチモニターは便利そう。
多少汚れていても、掃除が簡単ですしね
マウスとかキーボードなんかだと、衛生面を考えると触れない
まぁ、モニタもあんましかわらんだろうけど、キーボードよりかはまし

画像処理系もそれなりのものが入っているし、
TVの録画器としてもそこそこは使えそう。

細かいところは実際に使ってみないと、わからんだろうけど
メディアプレーヤー代わりには良いかな
165206 journal

messier42の日記: しし座流星群 2

日記 by messier42

早起きして見てみよう。どうやら西に住んでいる人ほど条件良さそうですね。

http://www.astroarts.co.jp/special/leonids2009/howto-j.shtml

165208 journal

ribbonの日記: KDE環境は派手だなあ

日記 by ribbon

OpenSUSE 11.2ではKDE 4の環境が選べる。で、KDEを選択して起動して
見たのだけれど、ものすごく派手。また、アイコンが大きいので
デスクトップ環境ではまあいいんだけど、ノートではちょっとつらい
所がある。

とりあえずGNOMEにして使う事にしよう。

165211 journal

rxk14007の日記: 無洗米を買った

日記 by rxk14007

水が冷たくなるこの時期、米を研ぐ手間を省くために無洗米を買った。5kgで1,900円ほど。
他にドレッシングやサラダ、今日の夕食の分の弁当なども買って帰った。

165214 journal

SDの日記: 今度はブラザーの総務部がキーボードの配列を語る の巻 3

日記 by SD

何やらまたQWERTY配列ネタがテレビ放送されていたという情報を入手。
私はその時見ていなかったのだが、どうやら先週土曜の昼に放送があったということなので、早速その身柄を確保してきた。

発生日時:2009年11月14日 午後2時47分(放送開始47分後)
発生源 :テレビ番組「1億3000万人の知恵袋 キになる!ソボQの森」(日本テレビ)

(文中敬称略)

女性ナレーター(以下N)/パソコンに関するそぼQです。
男性ナレーター/キーボードの配列は、なぜあんなにバラバラな配列なんですか。

(5秒間のThinking Time)

N/なんでキーボードの配列はバラバラなのか。キーボードに詳しいメーカー、ブラザーに話を聞いた。

165219 journal

Tellur52の日記: 【ボカロが】声聞くときぞ秋は悲しき(懐具合的な意味で)【3人ですと!?】

日記 by Tellur52

AHSの新型VOCALOIDの件、たとえばAV Watchの記事ASCII.jpの記事ITMediaのだめだめな記事

週末に記事がリリースされてたとはノーマークだった、と思ったら、いつの間にか3人とも予約完了していた。な…何を言ってるのかわからねーと思うが(以下テンプレ

いや、うちには既に絶対領域な人、アイスな人、ロードローラーな人や大きなお姉さん殺しの人、しんちゃんのまねができるソプラノの人、精霊馬に乗ってそうな人、海産物好きそうなバイリンガルの人、赤いゴーグルが似合う人、肩にカタカナな人がいるんですが(爆死

165222 journal

shimashimaの日記: [Java][maven]私がmavenを使う(好きな)理由

日記 by shimashima

色々な意味で一部の人が先を行き過ぎちゃっている感が強い(と独断と偏見で思っている)Java周辺で、先に行き過ぎて叩かれている珍しい例としてmavenがある。

実際のプロジェクトでの利用はないものの、ビルドスクリプトが実質無い状態からmaven+Hudsonでデイリービルド環境構築まで行った立場でちょっと個人的な意見(maven擁護)を言ってみる。

mavenの利用に反対する理由としてInfoQでみた限りでは

  • 導入に手間が掛かる
  • 融通が利かない
  • セントラルリポジトリが腐っている(もしくは腐った影響でビルドに失敗する)
165225 journal

tuneoの日記: kddilabsが速い

日記 by tuneo

btrfs使えるよ!というヒトバシラーなdistro、openSUSE 11.2のDVDをダウンロード中。

ミラーはkddilabsを選んでみたら3MB/s。速い。
100Mbpsでこんだけ出てればまったく文句なし。

165227 journal

deleted userの日記: お花畑1,31 「勝手に決めないで」

日記 by deleted user

お花畑31
ジーンズにTシャツ。どんなカジュアル。
だから背中が。

お花畑1
服装が31と対照的。外が黒で中がピンクで下が網。いったいどうすれば。

ドアを開けて押さえるときに、指先が触れた。

終日一緒なわけだが、朝も昼飯もひとこともしゃべらない。

共同作業1の話が1抜きで進んでいるメールを読んで、
「私がいないところで勝手に決めないで」
と怒っていた。
それだけだとなぜ日記にするか読者はわかんないだろう。

こうやって直接毒を吐くのは、決まって俺に向かってである。俺が直接の関係者でなくても俺に向かって言う。
決して、怒っている先には直接いわない。

なぜなら、俺に吐いた時点で毒が抜けているので、直接怒っている先には
「進めていただきありがとうございます」・・・

165229 journal

shimashimaの日記: [ソフトウェア工学][JaSST]JaSST'10 Tokyo

日記 by shimashima

日本国内で開催されているソフトウェア品質に関する最大のイベントソフトウェアテストシンポジウム(JaSST) '10 Tokyoですが、随分前から開催概要が発表されています。

日程はいつも通り1月末で1/28,29の二日間、場所は目黒雅叙園。注目の基調講演はJohanna Rothman氏。この方について名前だけでピンとこなかったので調べてみたところ、「Manage It!」や「ザ・ベスト(原題:Hiring The Best Knowledge Workers, Techies & Nerds: The Secrets & Science Of Hiring Technical People)」の著者でした。あくまで「Manage It!」を読んでの感覚的なものですが、今までのJaSSTの基調講演者とは方向が違うように感じます。(これは別に悪い意味でいっている訳ではありません。)

165233 journal

kondouの日記: 夜練

日記 by kondou

安威川3往復
Dist. 26.42km

120rpm+LSD。
120rpm以上だったのが35.6%。なんとなく慣れてきた感じ。
まだまだ心拍がLSDより上がってしまうことがある。速度は見ないことに。
左足がどうにも遅く、膝裏に引っ張られるような感覚あり。

165234 journal

shitamoの日記: Flash

日記 by shitamo

ひさしぶりにGoogle Chromeを起動してたらFlashが再生された…。あれ、前に使った時はでてこなかった気がするんだけど。iceweasel 3.5.5でも相変わらずFlashを有効にしてるとたまに落ちるので通常は無効にしてるけど、Google Chromeを使えばいいような気もしてきた。 落ちるときはそのタブだけだし。

165238 journal

youseeの日記: マスク

日記 by yousee

レスプロのスポーツタマスクを使っている。
先日ターミネーターのドラマを見ていたら、敵ターミネーターがグレーカモ柄をつけていてちょっとにやりとした。俺は黒単色だけど、カモもいいよね。

このスポーツタマスクにはデフォルトでスポーツフィルターというのがついている。これは埃と花粉あたりをブロックしてくれるもので、車の後ろにつくとさすがに排ガス臭さはあるものの、なかなかの効果で手放せない。
夏場は蒸し暑いのがつらくて、表面は排ガスとかで次第に黒く汚れてくるのだが、裏面は皮脂で茶色くなってくる。そしたら替え時だ。

で、今回換えるときに標準のフィルタではなく、DACCフィルタというやつにしてみた。排ガスまでがんばってくれるというやつらしい。ふっくらした感触のスポーツフィルターと対照的に、薄くて少し固い。
ちょっと顔になじまないかなあ、とか思いながら走ってみると、結構強力である。ディーゼルの後もあまり苦ではない。不完全燃焼っぽい2気筒の後はさすがに臭い。

typodupeerror

犯人はmoriwaka -- Anonymous Coward

読み込み中...